Imagem de fundo

Um programador escreveu uma função para percorrer, em pós-ordem, uma árvore binária e e...

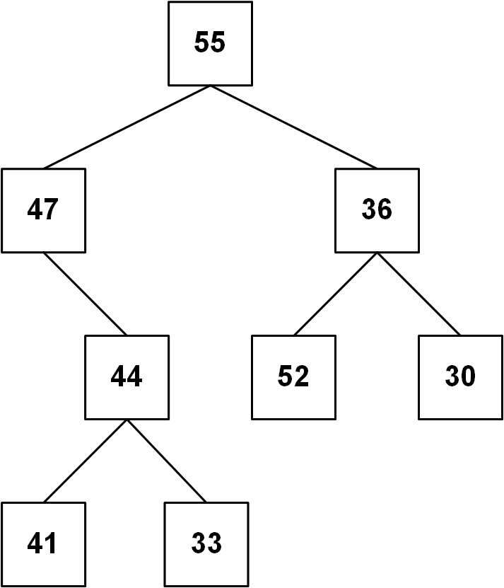
Um programador escreveu uma função para percorrer, em pós-ordem, uma árvore binária e exibir, no console, os valores referentes aos nós dessa árvore.


Após essa função ter sido executada, foi exibido o seguinte resultado:


41 44 33 47 55 52 36 30


Que árvore essa função percorreu para exibir o resultado acima?

A

B

C

D

E