Imagem de fundo

Considere o seguinte filtro passa-banda: Suas frequências de corte inferior e superior ...

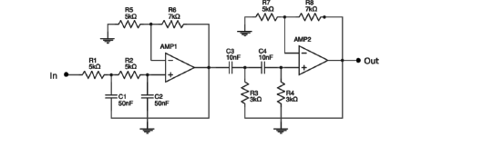
Considere o seguinte filtro passa-banda:

Suas frequências de corte inferior e superior são respectivamente


A
215,2Hz e 8,4kHz.

B
318,3Hz e 2,65kHz.

C
434,0Hz e 4,6kHz.

D
636,6Hz e 5,3kHz.