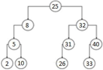
Considere a representação da árvore binária abaixo.

Sobre essa representação é correto afirmar que
trata-se de uma árvore do tipo AVL, cuja construção se deu através da inserção, seguindo a ordem: 25, 8, 32, 5, 2, 31, 26, 40, 10, 33.
trata-se de uma árvore binária de busca, cuja construção se deu através da inserção, seguindo a ordem: 25, 8, 32, 5, 2, 31, 26, 40, 10, 33.
o percurso in-ordem dessa árvore binária é: 2, 5, 10, 8, 25, 26, 31, 32, 33, 40.
o percurso pós-ordem dessa árvore binária é: 25, 8, 5, 2, 10, 32, 31, 26, 40, 33.